La CARPV qu’est ce que c’est ?

La CARPV est l’une des dix caisses qui gèrent les régimes de retraite des professions libérales.

Organisme de droit privé à but non lucratif, la CARPV fait partie de l’organisation autonome pilotée par la CNAVPL (Caisse nationale d’assurance vieillesse des professions libérales), aux côtés de neuf autres sections professionnelles. Ensemble, elles forment l’Organisation autonome d’assurance vieillesse des professions libérales (OAAVPL).
Créée par décret du 19 juillet 1948, la CARPV gère la retraite et la prévoyance des vétérinaires libéraux. Elle dispose de la personnalité civile, de l’autonomie financière et est placée sous la tutelle du ministère de la Santé et des Solidarités. Elle fait l’objet de contrôles réguliers (Cour des comptes, IGAS …).

La caisse est administrée par un Conseil élu pour six ans, composé de :

  • 10 administrateurs élus par les cotisants
  • 2 administrateurs élus par les allocataires
  • 4 administrateurs élus par le Conseil national de l’Ordre des vétérinaires

Les statuts de la CARPV sont mis à jour régulièrement, après validation par le Ministère de tutelle.

Prévoyance

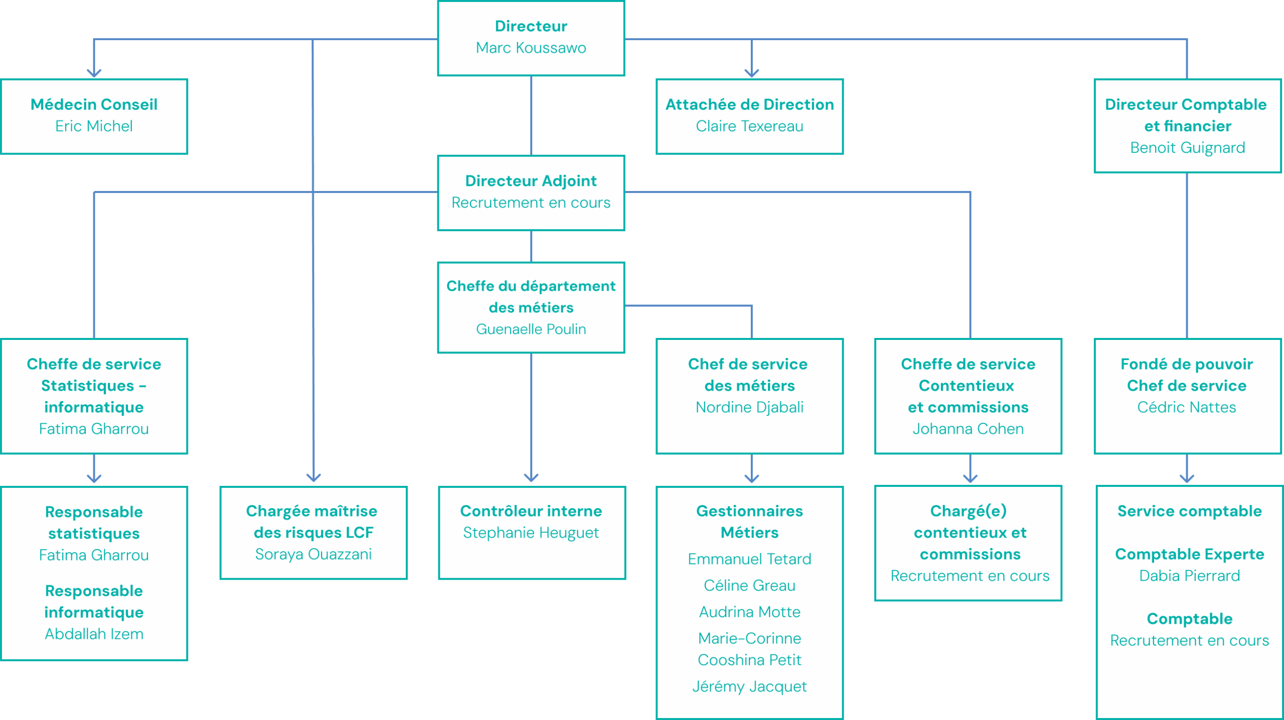
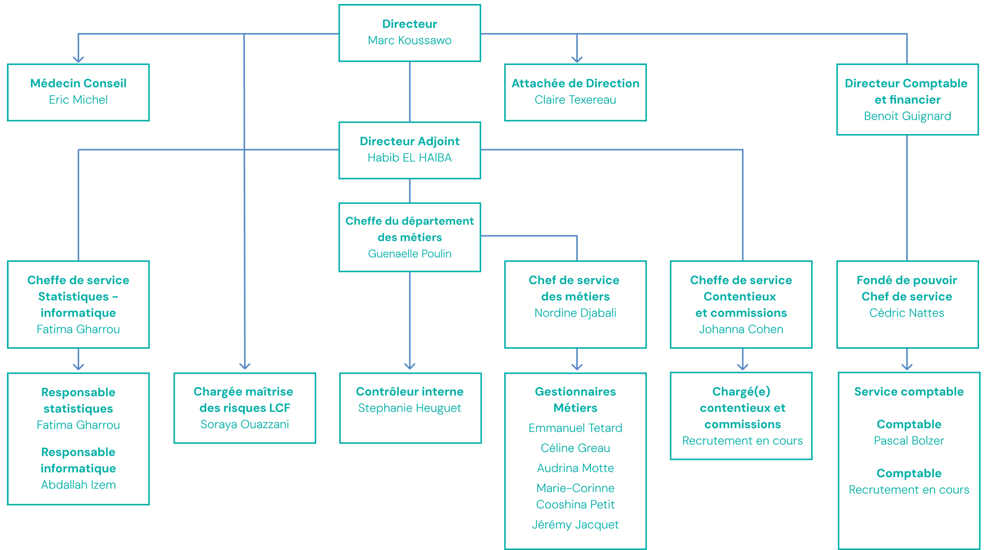
L’équipe de direction

La CARPV, c’est une équipe d’une vingtaine de personnes qui assurent le suivi administratif et le pilotage de la Caisse et qui apportent leur expertise et leur soutien aux vétérinaires libéraux. L’équipe de direction est constituée de Marc Koussawo, directeur de la CARPV, de Habib El Haiba, directeur-adjoint, ainsi que Benoît Guignard, directeur comptable et financier. Les équipes de la CARPV se consacrent au pilotage opérationnel de la Caisse, assurant une gestion optimale des activités de recouvrement des cotisations et de versement des retraites. Leur engagement et la qualité de leur service en faveur des vétérinaires garantissent l’adaptation continue aux besoins et aux attentes des affiliés de la Caisse.

Marc Koussawo
Marc Koussawo Directeur de la CARPV
Benoît Guignard
Benoît Guignard Directeur comptable et financier
Habib El Haiba
Habib El Haiba Directeur-adjoint
Organigramme

Le Conseil d’administration

COMPOSITION

Le Conseil d’administration est composé de 16 administrateurs titulaires et de 16 administrateurs suppléants, élus par un collège d’allocataires et un collège de cotisants pour un mandat de 6 ans. Les dernières élections se sont tenues en novembre 2023 (Voir les résultats proclamés le 23 novembre)

Les administrateurs élus exerceront leur mandat jusqu’au 31 décembre 2029.
Les administrateurs élus par le Conseil national de l’Ordre des vétérinaires sont nommés jusqu’au 31 décembre 2026.

FONCTIONNEMENT

Le Conseil d’administration se réunit au moins 4 fois par an. Il prend les décisions relatives à l’administration de la Caisse, notamment pour :

  • voter les modifications statutaires (à la majorité des 3/4), applicables après publication au Journal officiel par l’autorité de tutelle,
  • adopter annuellement les budgets,
  • fixer annuellement les paramètres de cotisation de valeurs de points pour les régimes complémentaires et invalidité-décès,
  • définir la politique de placement des réserves.

Le Conseil peut déléguer certaines missions à des commissions.

 Martine Lennoz-Roland
Martine Lennoz Roland
Jérôme Péquin
Jérôme Péquin
Corinne Bisbarre
Corinne Bisbarre
Eric Sannier
Eric Sannier
Bruno Naquet
Bruno Naquet
Jean-Marc Petiot
Jean-Marc Petiot
Diana Jasmin-Rigault
Diana Jasmin-Rigault
Eric Bernard
Eric Bernard
Sarah Galdin
Sarah Galdin
Ghislaine Thomas
Ghislaine Thomas
Muriel Cambon
Muriel Cambon
Patrick Ducluzaux
Patrick Ducluzaux
Artagnan Zilber
Artagnan Zilber
Julien Le Tual
Julien Le Tual
Philippe Viard
Philippe Viard
Jean-Michel Antoniotti
Jean-Michel Antoniotti
Titulaire Suppléant
ALLOCATAIRES
Lenn​oz Roland Martine Guibourg Dominique
Péquin Jérôme Troude Michel

 

DÉSIGNÉS PAR LE CONSEIL NATIONAL DE L’ORDRE DES VÉTÉRINAIRES
Bisbarre Corinne Blanc Nathalie
Sannier Éric Gaguere Jeanine
Naquet Bruno Jolivet François
Petiot Jean–Marc Mourou Matthieu
Titulaire Suppléant
COTISANTS
Jasmin Rigault Diana Luddeni Véronique
Bernard Éric Le Bronec Maïwenn
Galdin Sarah Hochet Servane
Thomas Ghislaine Laget Agnès
Cambon Muriel Gille Delphine
Ducluzaux Patrick Lavalette Hugues
Zilber Artagnan Choffray Kristof
Le Tual Julien Gobert Julien
Viard Philippe Bottet Amélie
Antoniotti Jean–Michel Audouin Thimothée

Le bureau

Le Conseil d’Administration désigne en son sein les membres du Bureau pour une durée de trois ans. Le Bureau est composé de 5 membres : un président, un vice-président, un trésorier, un secrétaire général et un secrétaire général adjoint.

Le Bureau se réunit en amont de chaque réunion du Conseil d’Administration avec l’équipe de direction de la Caisse afin de déterminer les points qui seront discutés lors des différents Conseils d’administration.

Ghislaine Thomas
Ghislaine Thomas Présidente
Sarah Galdin
Sarah Galdin Vice-présidente
Muriel Cambon
Muriel Cambon Secrétaire générale
Patrick Ducluzaux
Patrick Ducluzaux Secrétaire général adjoint
Éric Bernard
Éric Bernard Trésorier

Les commissions

La CARPV dispose de trois commissions au service des vétérinaires : la commission de recours amiable, la commission d’inaptitude et la commission du Fonds d’action sociale.
Elles examinent les situations particulières de chacun. Par ailleurs, plusieurs commissions spécialisées assistent le Conseil d’administration dans le pilotage de la Caisse.

Commission de recours amiable (cra)

Son rôle : examiner les contestations formulées contre les décisions prises par la CARPV. La commission peut accorder, au titre du régime complémentaire et RID, des exonérations ou réductions de cotisations, des suspensions des délais de versement (maladie / accident / invalidité / impecuniosité / infortune notoire / cas de force majeure).

Cette commission est composée de 4 administrateurs titulaires et 4 suppléants. Son président est Patrick Ducluzaux.

Pour effectuer une demande, vous pouvez télécharger le formulaire ci-dessous.

Prochaines dates : 9 mars 2026, 16 juin 2026, 28 septembre 2026, 8 décembre 2026
Faites votre demande
Commission d’inaptitude

Son rôle : examiner les demandes de rentes d’invalidité partielle ou totale ainsi que les demandes de retraite anticipée pour inaptitude. 

Elle s’appuie sur les conclusions du médecin conseil de la CARPV. Elle est composée de 3 administrateurs titulaires et 3 suppléants. Président : Jean-Marc Petiot.

Pour effectuer une demande, vous pouvez télécharger le formulaire ci-dessous.

Prochaines dates : 24 mars 2026, 23 juin 2026, 22 septembre 2026, 1er décembre 2026
Faites votre demande
Commission du fonds d’action sociale

Son rôle : examiner les demandes des vétérinaires cotisants, retraités en difficulté (ou de leurs ayants droit) en leur attribuant des aides financières et/ou matérielles.

Cette commission peut attribuer des aides ponctuelles aux vétérinaires cotisants, retraités (ou à leurs ayants droit), en difficulté.

  • aide au paiement de cotisations,
  • soutien lié à des charges familiales,
  • secours en cas de situation personnelle complexe.

Elle est composée de 3 administrateurs titulaires et 3 suppléants. Présidente : Corinne Bisbarre.

Pour effectuer une demande, vous pouvez télécharger le formulaire ci-dessous.

Prochaines dates : 19 février 2026, 7 mai 2026, 8 septembre 2026, 26 novembre 2026
Faites votre demande
Commission financiere

Son rôle : elle décide des arbitrages tactiques en matière de placements financiers, dans le cadre de l’allocation stratégique votée par le Conseil.

Elle est composée de 3 administrateurs titulaires et de 3 administrateurs suppléants, ainsi que du président et du trésorier, membres de droit. Président : Eric Bernard

Comite d’audit

Son rôle : il contribue à renforcer la gouvernance de la Caisse. Il émet des recommandations sur les pratiques de gestion et de contrôle interne.

Il est composé de 3 administrateurs titulaires et du trésorier de la CARPV comme membre de la gouvernance exécutive.

Commission analyse et évolution

Son rôle : la Commission analyse les évolutions économiques, sociales et démographiques de la profession vétérinaire afin d’anticiper leurs impacts sur les régimes gérés par la CARPV. Elle réunit aussi les acteurs du secteur, comme l’Ordre des vétérinaires.

Elle est composée de 5 administrateurs titulaires.

Commission communication

Son rôle : elle valide la stratégie de communication de la Caisse dans le cadre du plan annuel d’action.

Elle est composée de 5 administrateurs, dont 2 membres du Bureau.

Documentation